Zhenghe·International Functional Medicine and Longevity Technology (Shanghai) Conference
2026-04-23 08:30:00
中国·上海

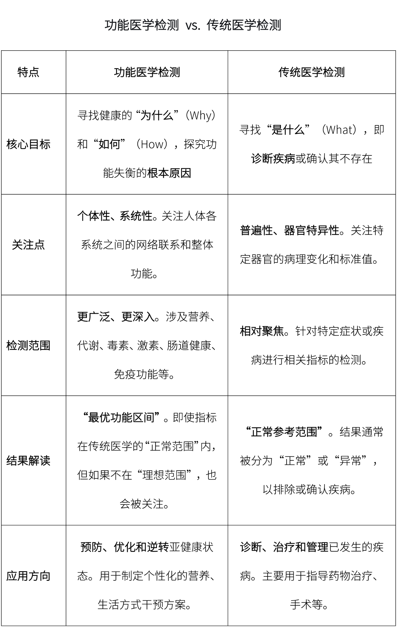
功能医学检测是一个越来越受关注的健康领域概念,它与传统医学检测有着显著的不同。
功能医学检测是一系列先进的实验室测试方法,其核心目的不是诊断某种特定疾病,而是评估人体各系统、器官的“功能”水平。它试图找出身体生理功能失衡的根本原因,从而为个性化的健康干预和疾病预防提供依据。
您可以把它想象成:
传统医学检测:像汽车仪表盘上的报警灯。当“发动机故障”灯亮起时,告诉你车有问题了(确诊疾病),然后直接修理或更换故障部件(药物治疗或手术)。
功能医学检测:像一套精密的汽车性能诊断电脑。它会在报警灯亮起之前,就检查发动机的燃油效率、点火 timing、尾气成分等,找出为什么未来可能会出问题(功能失衡),并通过调整保养来优化整体性能(通过营养、生活方式干预)。

功能医学检测种类繁多,通常会根据个人的健康状况和需求进行组合。常见的有:
综合肠道健康检测:
检测什么:肠道菌群平衡、有益菌和有害菌水平、肠道炎症指标、消化吸收能力、肠道免疫状态、是否有念珠菌或寄生虫感染。
适用于:慢性消化问题(腹胀、便秘、腹泻)、自身免疫性疾病、皮肤问题、情绪障碍等。
有机酸代谢测试:
检测什么:通过尿液分析体内代谢产物的水平,从而评估线粒体能量生产效率、神经递质代谢、B族维生素水平、氧化应激程度、毒素负荷等。
适用于:慢性疲劳、焦虑抑郁、注意力不集中、肥胖难减等。
荷尔蒙检测:
检测什么:不仅测性激素(雌激素、孕酮、睾酮),还测皮质醇(压力激素)的昼夜节律、甲状腺功能全面评估、肾上腺素等。通常使用唾液或尿液,以反映激素的游离活性形式。
适用于:疲劳、失眠、月经不调、更年期综合征、焦虑、体重增加等。
食物敏感性与过敏测试:
检测什么:IgG介导的食物不耐受(延迟性反应),与传统IgE介导的急性过敏不同。找出那些可能引发慢性炎症的“隐形”食物。
适用于:慢性头痛、关节痛、湿疹、肠易激综合征、自身免疫问题等。
营养与微量元素分析:
检测什么:维生素(如D、B12)、矿物质(如镁、锌、硒)、抗氧化剂水平、CoQ10等细胞内营养状况。
适用于:评估营养不良、优化体能和抗衰老。
毒素与环境暴露评估:
检测什么:体内重金属(汞、铅、砷等)和环境毒素(塑化剂、农药等)的负荷。
适用于:不明原因的慢性症状、神经功能问题、免疫功能紊乱。
患有慢性疾病但传统检查找不到明确原因的人。
处于“亚健康”状态的人:长期疲劳、睡眠不佳、情绪波动、消化不良、体重异常等。
希望进行主动健康管理和疾病预防的人。
希望优化身心表现(如精力、认知功能、体能)的健康人群。